inteRFace R&D Where Innovation Meets Engineering

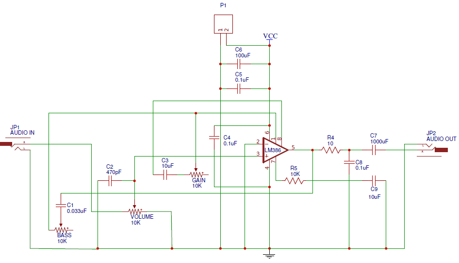
PCB
Design & Tests

Embedded
Bare Metal & OS

SaaS
Web & Mobile
inteRFcae R&D
Expertise spans materials, mechanical, electrical, software, and hardware engineering, ensuring seamless execution from concept to production

Prototyping

Transfer to Production

Research & Development
PoC
PCB
MVP
Embedded
AI
Turnkey
UX/UI
And more...
About
inteRFace R&D
inteRFace R&D empowering companies to redefine human robotics development with cutting-edge solutions. Our vision is to revolutionize the industry, transforming the way startups and companies approach smart devices development.
Our
Projects
At inteRFace R&D, we’re not just a tech hub – we’re leaders in hardware and software development. Our mission is to transform innovative ideas into PoCs, prototypes, and low-volume and mass productions through our expert agile process. With our unique, adaptable approach, we creatively overcome complex challenges